3. Flexwalls & Infopoint (Mediaplayer)
Alle Bildschirme werden über Brightsign-Player bespielt, welche eine HTML Seite anzeigen. Die Brightsign Player wurden über die Software des Herstellers Brightauthor connected erstellt.
3.1. Player Setup
Die Geräte sind für lokale Netzwerke konfiguriert und haben eine feste IP, die der Geräteliste entnommen werden kann.
3.2. Presentation Settings
Da die Bildschirme im Laufe der Zeit ihre Einsatzort und möglicherweise ihre Orientierung ändern sollen, ist am Gehäuse ein Kippschalter angebracht, über den sich die Orientierung der Präsentation von Landscape auf Portrait umstellen lässt. Die Funktion wird über Brightsigns Switch Presentations ermöglicht, der Kippschalter löst über GPIO also einen Wechsel der Präsentation aus. Daher sind für jeden Bildschirm zwei Präsentationen angelegt: BKL_Landscape & BKL_Portrait.
Die Grundsätzlichen Einstellungen (Presentation Properties) sind in den folgenden Abschnitten erklärt.
3.2.1. BKL_Landscape
- Output Resolution 1920x1080 / 4K (Je nach Bildschirmtyp)
- Target Frame Rate 60p
- Orientation Landcape
- Variables
-
HTML Sites (Link entsprechend der Screen ID anpassen)
- Switch Presentations
3.2.2 BKL_Portrait
- Auflösung 1920x1080 / 4K (Je nach Bildschirmtyp)
- Orientation Portrait (Bottom Right)
- Variables
- HTML Sites (Link entsprechend der Screen ID anpassen)
- Switch Presentations
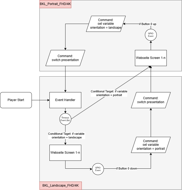
3.3. Logik
Der Wechsel, ausgelöst durch den Kippschalter, wird mit folgender Logik ermöglicht. Der Kippschlater sollte im laufenden Betrieb gedrückt werden, da nur so die Variable neu gesetzt wird.
3.4. GPIO
war mal geplant, daher die Unsicherheiten. Es gibt keinen Kippschalter. Die Brightsigns sind Hoch- und Querformat zugewiesen.






No comments to display
No comments to display